综合水处理系统解决方案供应商
免费检测 ●免费定制方案 ●工程施工 ●设备研制
全国咨询服务电话
扫一扫 添加微信
若您发现亚博体育销售人员态度差、不专业,施工人员素质问题,施工质量问题,整体售后体验差,
欢迎您拨打亚博体育 监督投诉电话:88888888
接到投诉后,我们会立即受理,尽快解决您的问题,
并对相关人员进行严厉处罚,加大整顿力度,保障您的权益,欢迎您的监督!!
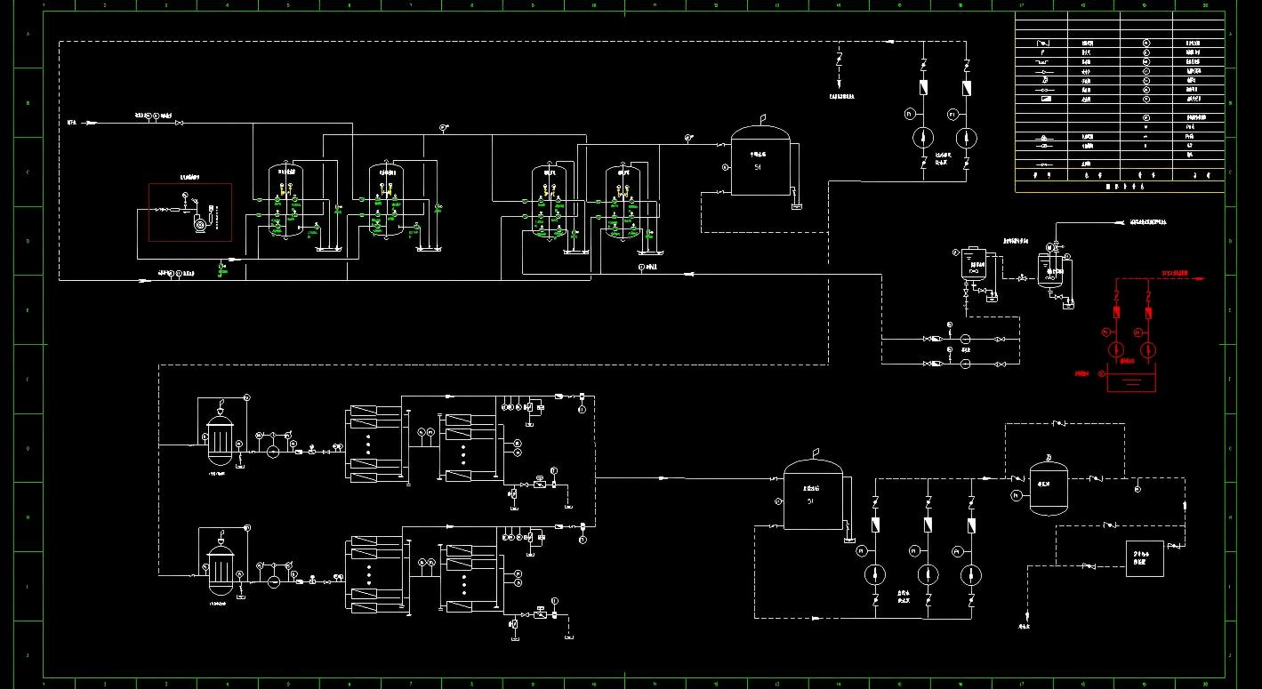
预处理过滤、反渗透设备
10吨反渗透设备
80吨双级反渗透
60吨UF超滤中水回用
50吨超滤中水回用设备
养殖猪舍超滤净水设备)
养殖超滤净水设备
Copyright © 2025 亚博体育(江苏)节能环保科技有限公司 版权所有
****-1
88888888
联系我们
24小时咨询热线:立即拨打电话,获取解决方案,以及全套设备报价单!
扫二维码 添加微信详细咨询